GB/T 39679-2020《電梯IC卡裝置》
2021/3/16 21:09:01點擊:
GB/T 39679-2020《電梯IC卡裝置》
中文名稱:電梯IC卡裝置
英文名稱:Integrated circuit card device for lifts
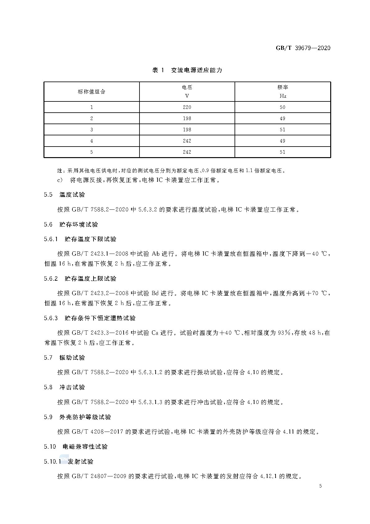
發布日期:2020-12-14
實施日期:2021-07-01
歸口單位:全國電梯標準化技術委員會
主管單位:國家標準化管理委員會
適用范圍:
本標準規定了電梯IC卡裝置的技術要求、試驗方法、檢驗規則、標志、標簽和隨行文件,以及包裝、運輸和貯存要求。
本標準適用于乘客電梯和載貨電梯使用的電梯IC卡裝置。
本標準不適用于與電梯控制系統無關的身份識別和權限控制系統,例如建筑物出入口的控制系統等。
起草人:李杰鋒、程哲、崔士英、陳鳳旺、溫愛民、鄭松鶴、馬光樺、馮宏景、鄭繼東、王小紅、李國松、劉向民、沈毅君、陶洪波、潘煜熙、張勁秋、孔建、姜慶榮、李標彬、何志強、洪於、唐林鐘、林文舵、林進展、龐仙鋒、孫志超、朱森峰、曹玲燕、王明福、陽孝發、張逢博、王克洪
起草單位:江蘇省特種設備安全監督檢驗研究院蘇州分院、河北金博電梯智能設備有限公司、中國建筑科學研究院建筑機械化研究分院、奧的斯機電電梯有限公司、日立電梯(中國)有限公司、迅達(中國)電梯有限公司、上海交通大學、上海三菱電梯有限公司、通力電梯有限公司、奧的斯電梯(中國)有限公司、菱王電梯股份有限公司、永大電梯設備(中國)有限公司、深圳市特種設備安全檢驗研究院、廣州日濱科技發展有限公司、蒂森電梯有限公司、華升富士達電梯有限公司、東芝電梯(中國)有限公司、深圳市旺龍智能科技有限公司、廣州廣日電梯工業有限公司、巨人通力電梯有限公司、蘇州帝奧電梯有限公司、東南電梯股份有限公司、廣東省特種設備檢測研究院、申龍電梯股份有限公司、上海愛登堡電梯集團股份有限公司、康力電梯股份有限公司、上,F代電梯制造有限公司、昆山通祐電梯有限公司、寧波申菱電梯配件有限公司、蘇州萊茵電梯股份有限公司、東營市宏安電梯有限責任公司
歸口單位:全國電梯標準化技術委員會(SAC/TC 196)
提出部門:全國電梯標準化技術委員會(SAC/TC 196)
發布部門:國家市場監督管理總局、國家標準化管理委員會
本系統對國家市場監督管理總局、國家標準委自2017年1月1日后新發布的國家標準,將在《國家標準批準發布公告》發布后20個工作日內公開標準文本,其中涉及采標的推薦性國家標準的公開,將在遵守國際版權政策前提下進行。
本系統公開了國家市場監督管理總局、國家標準委2017年1月1日前已批準發布的所有強制性國家標準、推薦性國家標準(非采標)。
本系統所提供的電子文本僅供參考,請以正式標準出版物為準。
本系統所提供的電子文本僅供個人學習、研究之用,未經授權,禁止復制、發行、匯編、翻譯或網絡傳播等,侵權必究。











- 上一篇:機器人乘梯,能否不要外呼?倍加信機器人乘梯系統 2021/3/24
- 下一篇:中文故障代碼表 2021/1/15


粵公網安備 44030602004070號